乘风破浪,合规先行:人工智能企业出海全球合规风险研判与应对策略
乘风破浪,合规先行:人工智能企业出海全球合规风险研判与应对策略
引言
中国人工智能产业依托国内市场、算力基础与产业链优势迅速发展,出海动力强劲。然而,企业在全球化过程中面临各国及地区在法律法规、监管要求与文化环境上的显著差异,跨境合规成为制约其国际拓展的关键瓶颈。特别是在欧盟、美国等重要市场,知识产权规则、数据隐私保护、算法伦理治理与网络安全要求的监管持续加强,对产品设计、数据流动与业务模式提出了更为严格的本地化合规义务。在此背景下,中国人工智能企业若要在国际竞争中稳健发展,必须将合规体系构建提升至战略高度,与业务出海同步规划推进,系统识别并前瞻应对潜在的监管处罚与诉讼风险。基于此,本文旨在系统梳理人工智能企业出海的主要合规挑战,结合各法域最新立法与执法动态,为中国人工智能企业出海提供体系化、可操作的合规管理指引。
1. AI企业出海合规风险概览
1.1 知识产权风险
中国人工智能企业在拓展海外市场时,应将知识产权保护作为核心战略之一,系统构建覆盖人工智能产品、核心算法及关键组件的全球知识产权保护体系。针对面向国际市场的软件与大模型,应根据目标国法律法规布局商标权、专利权、著作权以及商业秘密等知识产权,从而防范潜在竞争对手侵权、攻击的风险。例如,欧盟的《欧洲专利公约》(European Patent Convention,“EPC”)第52条(Article 52 Patentable Inventions)[1]将商业经营方案、计算机程序/软件[2]等排除在专利客体之外。并且,EPC框架下,只有符合“技术发明”定义的客体才可能被授予专利权。企业在进行全球知识产权布局时须充分关注此类立法差异。
以AI模型版权保护为例,模型训练通常依赖于海量第三方数据,此类数据中可能包含受版权保护的内容。若在未获授权的情况下使用他人版权作品进行训练,或利用模型生成与受保护作品实质性相似的内容,均可能构成著作权侵权。目前,全球范围内已出现多起AI企业因数据使用与内容生成环节涉嫌侵权而被诉至法院的典型案例,具体如下表所示:

点击可查看大图
1.2 数据合规风险
各国及地区的个人信息保护与数据安全法规不仅差异显著,且呈现全面收紧的趋势。在此背景下,人工智能大模型的训练因其依赖海量数据而面临严峻的合规挑战,其中,训练数据的来源合法性与授权情况更是重中之重。如果使用了违规爬取或未获授权的版权作品与个人信息,相关企业将直接面临侵权与违法风险。例如,欧盟《通用数据保护条例》(General Data Protection Regulation,“GDPR”)[8]和中国《中华人民共和国个人信息保护法》[9]在跨境数据传输方面设定了严格要求,中国企业若向欧盟提供服务,必须遵守GDPR第5条[10]规定的个人数据处理原则,采取合法、公平、透明、目的限制、数据最小化等措施。例如,意大利就曾多次对模型训练的违法行为进行处罚:

点击可查看大图
1.3 算法伦理合规风险
各国及地区监管机构均要求企业防范算法偏见、保障公平与决策透明性,特别是针对信贷、招聘、保险等高风险场景的AI决策。例如,欧盟《人工智能法案》(Artificial Intelligence Act,“AI法案”)[14]规定企业须对高风险算法进行公平性评估。此外,GDPR第22条规定个人有权了解自动决策的依据,欧盟AI法案第13条则要求高风险系统提供可解释性保证。对于面向海外用户的产品,企业需向监管机构和用户提供算法决策的说明或风险报告,并在技术可行时提供解释接口,满足监管部门对算法透明度的要求。
此外,AI生物特征识别等新技术也逐渐受到监管部门关注。对于人脸、指纹等生物识别数据,GDPR第9条规定须征得个人特别同意方可收集使用。对于深度伪造技术,欧盟AI法案第52条规定深度伪造(Deepfake)视频的创作者须注明内容系合成生成,并不得用于欺诈等违法用途。以英国为例,2022年5月,英国信息专员办公室(Information Commissioner’s Office)曾指控Clearview AI Inc.从网络和社交媒体抓取、识别、监控英国居民的图像,并上传到其全球在线数据库供所有客户人脸识别使用,要求Clearview AI Inc.缴纳750万英镑的罚款[15]。2025年10月,英国上级法庭就该案重申[16],无论公司总部位于何处,任何企图监控英国居民行为的公司都将受到英国数据保护法的约束。
1.4 出口管制与经济制裁风险
部分国家及地区对敏感AI技术实行严格出口管制。例如,美国商务部2025年1月15日发布的《人工智能扩散框架》(Framework for Artificial Intelligence Diffusion,“AI Diffusion Framework”)[17](于2025年5月13日被撤销)[18]对AI芯片和相关技术出口设置了明确限制。欧盟、英国等也在讨论类似规则,考虑将功能强大的大模型、自动驾驶或先进人脸识别技术等列入《两用物项条例》(Dual-Use Regulation)的受控物项清单。除了技术出口管制之外,跨国经营还要遵守国际经济制裁。美国、欧盟、日本等地区会不断更新对特定国家、机构和个人的制裁名单,中国企业若将产品或服务提供给被列入制裁名单的实体,可能面临巨额罚款和责任承担风险。
1.5 产品责任与网络安全风险
产品责任领域,AI产品过错责任的认定尤为重要。2025年8月,佛罗里达州南区联邦法院对Benavides v. Tesla, Inc.[19]一案作出判决,陪审团认定Tesla对其自动驾驶系统在2019年一起交通事故中负有部分责任,认为其存在设计缺陷,且特斯拉的公开声明和营销材料暗示了超出其系统安全能力范围的功能。这说明面对产品责任案件时,法院可能在系统设计(制造商责任)、算法性能与测试(软件提供者责任)与用户行为之间划分因果链与相对过错。
在网络安全领域,AI系统因其深度依赖算力与数据,面临更严格的安全要求。当前各国持续加强对金融、医疗等关键领域AI系统的安全审计,一旦发现风险会立即要求整改或停运。若AI系统属于国家认定的关键基础设施,如金融、能源等领域,则需接受更高级别的安全审查与审批,确保符合国家安全标准。
2. 重点法域合规监管剖析
2.1 欧盟
(1)GDPR:数据合规底线
近期,欧盟正推进一项名为《数字综合监管改革提案》(Digital Omnibus Regulation Proposal)的综合性立法草案(编号:COM(2025) 837),该提案旨在系统性简化欧盟现行的数字领域法规体系。其中,与人工智能直接相关的核心部分,是编号为COM(2025) 836的《关于简化人工智能统一规则实施的条例提案》(Digital Omnibus on AI Regulation Proposal)。根据其官方发布的相关内容,提案在保持GDPR核心原则不变的前提下,计划对部分合规要求进行调整。这些举措旨在降低企业合规负担、促进创新的修订。因此,建议企业在严格遵循已生效的GDPR和《AI法案》的同时,密切关注欧盟未来立法环境的演进。
欧盟通过数据保护与风险管理双重框架对AI企业提出严格要求。首先,根据GDPR第5条,任何AI系统在收集、处理和使用欧盟居民的个人数据时,均必须遵循合法性、公平性和透明度原则,为特定、明确和合法目的收集数据,并履行数据最小化、准确性、完整性和保密性原则。对于可能造成高风险的个人数据处理活动,根据GDPR第35条,如涉及敏感数据或对主体产生重大影响的决策,企业需进行数据保护影响评估(DPIA)。根据GDPR第15至22条,个人数据主体享有一系列权利,包括访问、更正、删除和限制处理的权利。若企业违反规定,监管机构可依据GDPR第83条第5款处以高额罚款,最严重违规可罚款高达2000万欧元或全球年营业额4%。
(2)人工智能法案:分级风险监管体系
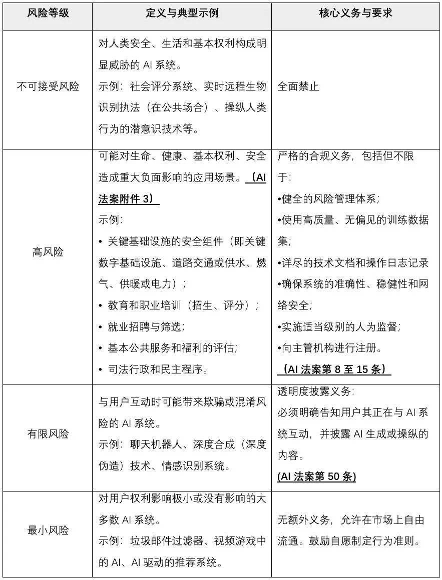
2024年8月1日,欧盟《人工智能法案》(“AI法案”)正式生效,该法案采取风险分级治理模式,将AI系统分为四类:不可接受风险、高风险、有限风险和最小风险。

点击可查看大图
此外,AI法案对基础模型施加了严格义务。根据其第53至55条,所有通用人工智能模型提供商必须编制详细技术文档,全面披露模型设计、训练数据及能耗等关键信息。若模型被判定存在系统性风险,则需额外执行模型评估、对抗性测试并确保网络安全。该法案第99条同时设定了极具威慑力的罚则,最高级别违规的罚款可达3500万欧元或上一财年全球全年营业总额的7%,而提供不正确、不完整或误导性信息也将面临750万欧元或营业额1%的处罚。

点击可查看大图
(3)人工智能系统风险管理指南:合规体系搭建参考文件
2025年11月11日,欧盟数据保护监管机构(European Data Protection Supervisor,“EDPS”)[20]发布《人工智能系统风险管理指南》(Guidance for Risk Management of Artificial Intelligence systems,以下简称“《指南》”)[21],尽管其面向作为数据控制者的欧盟机构,但其方法与技术对AI企业亦具参考性。《指南》将AI生命周期分段(初始阶段/分析、数据采集与准备、开发、测试/验证、部署、运行与监控、退役),并就每一阶段列出与数据保护核心原则相关的典型风险以及可实施的控制措施,例如,在数据采集阶段尤其要注意数据最小化与合法性;在开发与验证阶段强调准确性、无偏与可解释性;在运行与监控阶段侧重持续验证、事件通报和纠正。《指南》的附件3提供“阶段性清单”,便于在采购或合同管理中嵌入合规条款。
(4)数字服务法案和数字市场法案:协助加强监管
欧盟《数字服务法案》(Digital Services Act,“DSA”)[22]为超大型在线平台(VLOPs)和超大型在线搜索引擎(VLOSEs)[23]设定了严格义务,尤其体现在第33至43条规定的对平台系统性风险进行识别和缓解、采取危机应对措施、提高在线透明度、强化内容审核和申诉机制等义务。举例而言,平台运营者需监控并缓解其推荐算法可能造成的错误信息传播或歧视性投放等风险,还要向监管机构报告平台运营指标和风险评估结果。《数字市场法案》(Digital Markets Act,“DMA”)[24]则主要针对大型互联网平台实施反垄断性质的规定,例如禁止平台在自营业务中实施自我优待、强制开放第三方接口等以维持公正竞争等规定。
2.2 美国
(1)联邦层面《删除法案》
2025年4月,美国国会通过了《删除法案》(Take It Down Act,“TIDA”)[25],专门禁止在未经同意的情况下分享性隐私图像并涵盖AI生成的深度伪造内容。法案规定,任何人在具有互动功能的在线服务上故意传播非自愿的裸露或性行为图像,包括通过AI技术生成或修改的图像,都属违法行为,同时要求覆盖平台在接到通知后及时删除此类内容。该法案管辖范围主要限定于非自愿色情和深度伪造等特殊场景,并未对商业AI开发部署作出一般性要求。
(2)加利福尼亚州《前沿人工智能透明法案》
加利福尼亚州于2025年9月签署颁布了《前沿人工智能透明法案》(Transparency in Frontier Artificial Intelligence Act,“TFAIA”)[26],该法案将“前沿模型”定义为计算资源规模超量级、基础模型架构的AI技术,且对开发者和其关联公司在财务规模上设定门槛(年营收超过5亿美元的“前沿开发者”)。第22757.12条要求大型前沿AI开发商制定、提交并公开描述风险识别与缓解方法的框架,以及对模型进行安全事件通报的流程。“灾难性风险”涵盖AI可能助力大规模武器研发、自动化犯罪或失控行为等情形,要求开发者建立完善的内部治理和安全缓解措施。第22757.15条规定了违法处罚情形,由加州总检察长负责执法,违规者可处以最高每次违规100万美元罚款。该法案标志着加州要求高端AI技术控制企业承担保证技术透明度与实施责任制的法律义务。
(3)科罗拉多州《人工智能法案》
科罗拉多州于2024年通过了《人工智能法案》(Colorado AI Act,SB 24-205)[27],后推迟至2026年实施。根据科州AI法案6-1-1701(3)条,其重点管控影响消费者重要机会或决定权的AI系统,即在教育、就业、金融、政府服务、医疗、法律服务等领域做出“实质性决定”的算法系统。其6-1-1702(1)-(2)条规定:凡在科州开展业务且开发或显著修改高风险AI系统的开发者,开发者须“使用合理注意”来保护消费者免受已知或可合理预见的算法歧视风险,并向部署者提供详尽系统文档,内容包括一般性说明(合理可预见的用途、已知的不当或有害用途)、说明性文档(训练数据特征、系统目的、预期收益等)、性能与缓解评估说明(已采取的歧视风险评估与缓解措施等)以及关于何时应由人工监控、不得使用或如何监控的具体说明。系统的部署者也须制订风险管理政策,对每个高风险系统进行影响评估,并在使用AI做出重要决定前告知用户AI介入情况,提供决策理由和数据来源等信息,且赋予用户更正数据、申诉审查的权利。目前科州法案仍在审议微调,但整体趋势是通过设立法律责任来确立算法公平、透明决策的人工智能环境。
2.3 其他关键市场概览
(1)新加坡:人工智能软监管策略
作为东南亚的技术前沿,新加坡《个人数据保护法》(Personal Data Protection Act,“PDPA”)[28]对所有个人数据处理活动强制要求合法性和安全保障。新加坡个人数据保护委员会(PDPC)发布了《关于人工智能推荐和决策系统中个人数据使用的咨询指南》(Advisory Guidelines on use of Personal Data in AI Recommendation and Decision Systems)[29],明确PDPA适用于AI系统的开发、测试和部署阶段,要求企业获得明确同意或遵循其他豁免,进行数据保护影响评估,并告知消费者AI如何使用其个人数据。此外,PDPC于2019年、2020年和2024年发布了《生成式人工智能治理模型框架》(Model Al Governance Framework for Generative Al)[30],为行业提供自愿性合规指南,包括内部治理、透明度、问责制等原则。新加坡还推出了“AI Verify”测试工具包,帮助企业根据11项国际一致原则[31]对AI系统进行技术和流程检测。
(2)阿联酋:人工智能作为国家战略重点
2017年,阿联酋发布了《阿联酋2031国家人工智能战略》(UAE National Strategy for Artificial Intelligence 2031)[32],致力于到2031年跻身全球AI领导者行列。2021年,其出台了联邦《个人数据保护法》(Law No. 45 of 2021 regarding the Protection of Personal Data)[33],规定处理个人数据需获得同意或符合法定例外,并由新设立的阿联酋数据办公室执法。联邦政府通过政策扶持、基础设施投资和国际合作鼓励AI创新。2025年6月,阿联酋颁布《ALECSO人工智能伦理宪章》(ALECSO Charter on Artificial Intelligence Ethics)[34],确立了治理、透明度、隐私和安全等十二项AI伦理原则。

《ALECSO人工智能伦理宪章》
(ALECSO Charter on Artificial Intelligence Ethics)
3. AI企业全球化合规体系的构建路径
3.1 企业治理的权责清晰化
各国及地区企业致力于构建权责清晰的治理结构,包括但不限于建立内部风险管理体系[35]、问责机制[36]、开发者合理谨慎责任[37]以及落实主体责任[38]等。基于前述要求,企业应设立AI治理委员会作为核心决策机构,统筹合规策略并承担最终责任。同时,通过完善内部制度明确各部门在AI项目中的职责边界,建立从立项到部署的全流程审批机制。制度文件应设置定期复审条款,确保治理安排能够随技术演进与监管更新而动态调整。
3.2 设计即合规的开发流程
多国监管部门已明确要求将合规要求嵌入产品全生命周期,同时该路径也已经成为全球AI治理的基本共识。企业应在研发启动阶段即完成合法性审查与风险识别。例如,依据GDPR第35条开展数据保护影响评估(DPIA),参照欧盟AI法案对高风险系统的要求进行算法影响评估(AIA),并将评估结果转化为具体技术规范。同时,企业须建立数据标注质量控制、版本追溯与变更日志体系,确保工程决策与合规要求紧密绑定,为后续审计提供完整可验证的证据链。
3.3 全生命周期数据合规
企业须构建覆盖数据“从收集到销毁”全生命周期的闭环管理机制。首先,在数据收集前,必须明确并记录处理的合法性基础(如知情同意等)。在数据录入系统时,应完成其来源、处理目的及预判跨境路径的映射与分类。在数据处理与跨境传输阶段,须根据业务场景与目的地法律要求,灵活采用标准合同条款(SCCs)、加密等补充或认证措施确保传输合规。同时,应依据GDPR等法规要求建立覆盖访问、更正、删除、可携带权等用户权利的端到端响应流程,确保操作留痕并可审计,以满足监管对透明度和问责制的要求。最后,在生命周期终点,企业必须根据处理目的和法律要求为不同类别数据设定严格的保留期限,并在期限届满或目的达成后,安全、彻底地删除或匿名化相关数据,从而完成全生命周期的合规闭环。
3.4 知识产权战略与风险隔离
生成式人工智能在训练与推理中易引发版权、专利与商业秘密风险。企业应在出海前完成FTO检索并系统识别模型训练数据合法性、生成内容侵权可能性及输出可追溯性。同时在目标市场提前布局模型架构、算法流程等核心技术的专利与软件著作权,并建立开源软件审批流程,包括许可扫描、溯源审查与高风险协议使用限制,构建完整的知识产权防护体系。
3.5 出口管制与制裁合规机制
人工智能技术已被纳入多国出口管制体系,企业应建立“筛查—分类—审批”机制以应对此类风险,具体包括对员工、合作方及供应链主体进行常态化背景审查。同时,企业还应当认识到法律风险不仅涉及模型本身,还包括训练所用硬件、算力来源及整个供应链的合规性。尽管美国《人工智能扩散框架》已被撤销,但其规定的分类逻辑仍具重要参考价值,企业应持续关注出口管制政策变化。
综上所述,人工智能的全球化发展已成为既定趋势,合规性则是企业参与国际竞争的基本前提。面对欧盟、美国及其他主要市场在知识产权、数据隐私、算法透明度与出口管制等领域日益复杂的监管框架,中国AI企业必须从根本上转变“技术先行,合规补救”的被动模式,将合规要求系统性融入技术研发、产品设计与商业运营的全过程。为有效应对此挑战,企业需着力构建以下核心能力:第一,建立权责清晰的合规治理架构,确保责任落地;第二,在产品开发初期即嵌入合规要求,践行“设计即合规”原则;第三,实施覆盖数据全生命周期的管理机制;第四,提前完成知识产权布局与贸易合规筛查。通过这些措施,企业方能将合规挑战转化为可持续的竞争优势。唯有建立主动、系统且前瞻的合规管理体系,中国AI企业才能在全球市场的复杂环境中有效管控风险、稳健经营,最终实现技术创新与全球市场拓展的协同发展。
[注]
[1]https://www.epo.org/en/legal/epc/2020/a52.html,访问时间:2025年11月2日。
[2]http://www.sziprs.org.cn/szipr/hwwq/fxydzy/bjzy/content/post_816712.html,访问时间:2025年12月3日。
[3]https://www.judiciary.uk/wp-content/uploads/2025/11/Getty-Images-v-Stability-AI.pdf,访问时间:2025年11月1日。
[4]https://aifray.com/wp-content/uploads/2025/11/42-O-14139-24-Endurteil.pdf,访问时间:2025年11月1日。
[5]https://law.lexmachina.com/cases/2035310586,访问时间:2025年11月1日。
[6]https://law.lexmachina.com/cases/2035689872,访问时间:2025年11月1日。
[7]https://law.lexmachina.com/documents/m/333264441,访问时间:2025年11月1日。
[8]https://eur-lex.europa.eu/legal-content/zh/TXT/?uri=CELEX%3A32016R0679,访问时间:2025年11月1日。
[9]http://www.npc.gov.cn/npc/c2/c30834/202108/t20210820_313088.html,访问时间:2025年11月18日。
[10]Article 5 Principles relating to processing of personal data
1. Personal data shall be:
(a)processed lawfully, fairly and in a transparent manner in relation to the data subject (‘lawfulness, fairness and transparency’);
(b)collected for specified, explicit and legitimate purposes and not further processed in a manner that is incompatible with those purposes; further processing for archiving purposes in the public interest, scientific or historical research purposes or statistical purposes shall,in accordance with Article 89(1), not be considered to be incompatible with the initial purposes (‘purpose limitation’);
(c)adequate, relevant and limited to what is necessary in relation to the purposes for which they are processed (‘data minimisation’);
(d)accurate and, where necessary, kept up to date; every reasonable step must be taken to ensure that personal data that are inaccurate, having regard to the purposes for which they are processed, are erased or rectified without delay (‘accuracy’);
(e)kept in a form which permits identification of data subjects for no longer than is necessary for thepurposes for which the personal data are processed; personal data may be stored for longer periods insofar as the personal data will be processed solely for archiving purposes in the public interest, scientific or historical research purposes or statistical purposes in accordance with Article 89(1) subject to implementation of the appropriate technical and organisational measures required by this Regulation in order to safeguard the rights and freedoms of the data subject (‘storage limitation’);
(f)processed in a manner that ensures appropriate security of the personal data, including protection against unauthorised or unlawful processing and against accidental loss, destruction or damage, using appropriate technical or organisational measures (‘integrity and confidentiality’).
2.The controller shall be responsible for, and be able to demonstrate compliance with, paragraph 1 (‘accountability’).
[11]https://www.normattiva.it/uri-res/N2Ls?urn:nir:stato:decreto.legislativo:2003-06-30;196,访问时间:2025年11月3日。
[12]https://www.garanteprivacy.it/home/docweb/-/docweb-display/docweb/10085432,访问时间:2025年11月3日。
[13]https://www.garanteprivacy.it/home/docweb/-/docweb-display/docweb/10132048,访问时间:2025年11月3日。
[14]https://eur-lex.europa.eu/legal-content/EN/TXT/?uri=OJ:L_202401689,访问时间2025年11月24日。
[15]https://ico.org.uk/media2/mc5bjzsg/ua-2024-001563-gia.pdf,访问时间2025年11月24日。
[16]https://ico.org.uk/about-the-ico/media-centre/news-and-blogs/2025/10/uk-upper-tribunal-hands-down-judgment-on-clearview-ai-inc,访问时间2025年11月24日。
[17]https://www.federalregister.gov/documents/2025/01/15/2025-00636/framework-for-artificial-intelligence-diffusion,访问时间2025年11月24日。
[18]https://www.bis.gov/press-release/department-commerce-announces-rescission-biden-era-artificial-intelligence-diffusion-rule-strengthens,访问时间2025年11月24日。
[19]https://law.justia.com/cases/federal/district-courts/florida/flsdce/1:2021cv21940/593426/433/,访问时间:2025年11月26日。
[20]https://www.edps.europa.eu/_en,访问时间2025年11月27日。
[21]https://www.edps.europa.eu/system/files/2025-11/2025-11-11_ai_risks_management_guidance_en.pdf,访问时间2025年11月27日。
[22]https://eur-lex.europa.eu/eli/reg/2022/2065/oj/eng,访问时间2025年11月25日。
[23]大型在线平台和大型在线搜索引擎,包括但不限于月活用户超过4500万的社交媒体。
[24]https://digital-markets-act.ec.europa.eu/index_en,访问时间2025年11月25日。
[25]https://www.congress.gov/bill/119th-congress/senate-bill/146/text,访问时间2025年11月25日。
[26]https://leginfo.legislature.ca.gov/faces/billNavClient.xhtml?bill_id=202520260SB53 ,访问时间2025年11月26日。
[27]https://s3.us-west-2.amazonaws.com/beta.leg.colorado.gov/8ae60739b2b5dac9235add08baebc925,访问时间:2025年11月26日。
[28]https://sso.agc.gov.sg/Act/PDPA2012,访问时间:2025年11月26日。
[29]https://www.pdpc.gov.sg/guidelines-and-consultation/2024/02/advisory-guidelines-on-use-of-personal-data-in-ai-recommendation-and-decision-systems,访问时间:2025年11月22日。
[30]https://aiverifyfoundation.sg/wp-content/uploads/2024/05/Model-AI-Governance-Framework-for-Generative-AI-May-2024-1-1.pdf
[31]国际一致原则,即透明度、可解释性、可重复性/可再现性、安全性、保障性、稳健性、公平性、数据治理、问责制、人的能动性和监督、包容性增长、社会和环境福祉。
[32]https://assets.u.ae/api/public/content/deed2bf9d68244ab8119c27f2c52813f?v=87559d49.
[33]https://legaladviceme.com/legislation/166/uae-federal-decree-law-45-2021-protection-personal-data,访问时间:2025年11月26日。
[34]https://www.alecso.org/publications/wp-content/uploads/2025/08/etic.pdf,访问时间:2025年11月26日。
[35]《人工智能法案》(AI Act)第9条。
[36]《通用数据保护条例》(GDPR)第5条第2款。
[37]科罗拉多州《人工智能法案》§ 6-1-1704。
[38]《生成式人工智能服务管理暂行办法》第7条。