从课题获奖到新规落地:证券期货行政执法当事人承诺制度新规解读
从课题获奖到新规落地:证券期货行政执法当事人承诺制度新规解读
2025年12月31日,中国证监会审议通过《关于修改〈证券期货行政执法当事人承诺制度实施规定〉的决定》,修正后的《证券期货行政执法当事人承诺制度实施规定》(以下简称“《新实施规定》”)于今年2月1日全面实施。
在资本市场法治化进程不断深化的背景下,监管制度的创新与优化成为提升市场效率、保护投资者权益的关键。中国证券业协会正式公布2024年重点课题研究奖项评选结果。本次评选共接收731项课题申报,经立项评审、学术审查、专家多轮评审及终审答辩等严格程序,最终43项课题评优。赵之涵律师与中信证券股份有限公司联合研究的课题《证券期货行政执法当事人承诺制度的优化路径——基于证券行政执法现状的观察》荣获“优秀课题”奖项。笔者全程参与课题研究及报告撰写工作,在研究过程中,通过梳理实践案例、分析制度痛点、借鉴域外经验,形成了多项优化建议。课题报告中的多个观点和建议在《新实施规定》中有所反映,是证券行政执法领域以专业研究推动制度优化、助力资本市场法治建设的实践体现。
当事人承诺制度兼具救济、惩戒、威慑、教育等多重功能,是一个相对多赢的机制。通过完善相关规定,能够有效增加当事人承诺制度的市场认可度,更好地发挥其在证券期货市场监管中的作用,如更快速高效地弥补投资者损失,节约行政监管资源,同时给一定容忍度范围内的行政违法者给予及时改正的机会。此次完善,将使得当事人承诺制度在证券期货市场监管中的核心作用得到更充分的发挥,为那些情节较轻、社会危害性较小,且在一定容忍度范围内的行政违法者,提供了及时改正、回归合规轨道的机会,避免了“一刀切”式处罚对企业正常经营的过度冲击,实现了监管力度与温度的平衡,最终推动证券期货市场实现健康、稳定、可持续发展。
一、制度演进:从试点探索到法治化定型
证券期货行政执法当事人承诺制度的建立与完善,是我国资本市场监管转型的重要体现,历经从试点探索到全面推行的逐步成熟过程,形成了独具特色的制度框架与运行机制。
我国证券期货行政执法当事人承诺制度的发展历程,本质上是行政和解理念在资本市场监管领域的实践探索与制度完善过程。早在2006年,中共中央办公厅、国务院办公厅印发的《关于预防和化解行政争议 健全行政争议解决机制的意见》就明确提出要“积极探索和完善行政和解、行政诉讼和解制度”[1],为证券领域行政和解制度的建立奠定了政策基础。2013年国务院发布的《关于进一步加强资本市场中小投资者合法权益保护工作的意见》进一步明确要求“探索建立证券期货行政和解制度,开展行政和解试点”,将行政和解制度纳入资本市场改革发展的重要议程。
2015年2月,证监会经国务院批准正式颁布《行政和解试点实施办法》,并与财政部联合发布《行政和解金管理暂行办法》,标志着我国证券期货行政和解制度正式进入试点阶段。这一阶段的制度设计以“试点探索”为核心,对行政和解的适用条件、程序、和解金管理等作出了初步规定,但适用范围相对狭窄,实践案例较为有限。截至2019年《中华人民共和国证券法》(以下简称“《证券法》”)实施前,仅有上海司度案等两起成功和解案例。
2019年《证券法》修订,将“当事人承诺制度”正式写入第一百七十一条[2],并授权国务院制定当事人承诺制度的具体办法,为制度的全面推行提供了法律依据。2021年10月,国务院正式颁布《证券期货行政执法当事人承诺制度实施办法》(以下简称“《实施办法》”),进一步细化了制度的适用条件、程序要求与责任机制。2022年1月,证监会发布《证券期货行政执法当事人承诺制度实施规定》(以下简称“《原实施规定》”),并与财政部联合发布《证券期货行政执法当事人承诺金管理办法》(以下简称“《承诺金管理办法》”),至此,我国证券期货行政执法当事人承诺制度形成了涵盖法律、行政法规、部门规章在内的多层次规制体系,完成了从试点探索到法治化定型的关键跨越。
2026年2月1日,《新实施规定》将全面实施,本次修订以规章形式细化上位法要求,聚焦制度运行中的关键环节,将进一步激发当事人承诺制度的活力,下文将对本次修订的核心内容进行详细解读。
二、核心修订内容之一:完善受理条件,细化适用边界
(一)新旧对比

点击可查看大图
(二)新规解读
新规修订前,《实施办法》第七条以负面清单的形式,列出六种不予受理的情形:(1)当事人因证券期货犯罪被判处刑罚,自刑罚执行完毕之日起未逾3年,或者因证券期货违法行为受到行政处罚,自行政处罚执行完毕之日起未逾1年;(2)当事人涉嫌证券期货犯罪,依法应当移送司法机关处理;(3)当事人涉嫌证券期货违法行为情节严重、社会影响恶劣;(4)当事人已提出适用行政执法当事人承诺的申请但未被受理,或者其申请已被受理但其作出的承诺未获得国务院证券监督管理机构认可,没有新事实、新理由,就同一案件再次提出申请;(5)当事人因自身原因未履行或者未完全履行经国务院证券监督管理机构认可的承诺,就同一案件再次提出申请;(6)国务院证券监督管理机构基于审慎监管原则认为不适用行政执法当事人承诺的其他情形。彼时的《原实施规定》援引了《实施办法》第七条内容,未作出进一步细化规定。
在上述6种不予受理情形中,第6项属于以“审慎监管原则”为依据的兜底性条款。可自当事人承诺制度创设以来的实践,成功案例寥寥无几,仅有紫晶存储案与泽达易盛案两例。这一现象是否由审慎监管原则的适用所致无从知晓,且该原则的具体适用标准模糊不清,当事人难以准确判断,也阻碍当事人的制度适用热情。兜底条款的表述过于原则化,不仅使证监会的自由裁量权缺乏明晰标准,也在一定程度上阻碍了当事人承诺制度的落地。因此,课题明确建议,细化审慎监管原则的适用情形,建立审查指引,限缩自由裁量空间。
针对这一问题,《新实施规定》第三条第一款作出优化调整,同样以负面清单形式,将“审慎监管原则”细化为“4项具体情形+1条兜底规定”:(1)不配合调查;(2)缺乏交纳承诺金的能力;(3)被列入证券期货市场严重失信主体名单且未修复;(4)承诺认可协议履行完毕一年内再次适用;(5)基于审慎监管原则的其他兜底情形。
此次细化调整具有双重积极意义。一方面,它有效限缩了证监会的自由裁量空间。尽管仍保留兜底条款以维持执法灵活度,但前4项具体情形的明确化,传递了证监会的执法倾向——在不存在前4项情形的前提下,不会轻易援引“审慎监管原则”否定当事人的申请。这一修订既让当事人可以对照“5+4”负面清单自查,对自身能否适用当事人承诺制度形成更稳定的预期,也与课题提出的“通过明确适用边界提升制度可及性”的核心观点契合。另一方面,这4项具体情形也与《新实施规定》的其他修订条款相互呼应、紧密衔接,共同构建起本次新规体系化修订的完整框架。
三、核心修订内容之二:完善办理程序,提升可操作性
(一)新旧对比

点击可查看大图
(二)新规解读
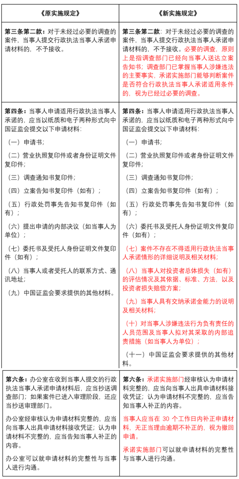
《原实施规定》在程序操作上存在诸多模糊地带,课题通过梳理实践痛点,提出了明确申请启动节点的建议。《新实施规定》在采纳该建议的基础上,进一步细化了申请材料的要求,并对补正程序作出了规范,回应了《原实施规定》在实操中的模糊性与衔接短板,具体价值体现在:
第一,明确“经过必要的调查”的执行标准,消解申请时机的不确定性。课题指出,《原实施规定》仅笼统提及“未经必要调查的案件不接收申请材料”,但未界定“必要调查”的具体边界,导致当事人难以把握申请时机(比如不清楚立案前提交是否会被拒收),监管部门判断也缺乏统一依据。《新实施规定》则明确“必要调查”的核心标准:调查部门已向当事人送达立案告知书、掌握其涉嫌违法的主要事实,且承诺实施部门能够判断是否符合适用条件。这一细化既让当事人清楚递交申请材料的启动时机,避免无效提交,也为监管部门提供了统一的判断标尺,减少不同环节的认知分歧。
第二,新增关键申请材料,实现材料要求与制度核心条款的联动衔接。对比《原实施规定》,《新实施规定》新增了4项关键申请材料:(1)“案件不存在不得适用情形说明”对应适用条件的负面清单;(2)“投资者损失评估及赔偿方案”衔接了当事人承诺中赔偿投资者的核心义务;(3)“交纳承诺金能力的说明材料”匹配了承诺金条款的要求,也帮助承诺实施部门判断是否存在“当事人缺乏交纳承诺金的能力”的负面清单情形;(4)“内部追责材料”则呼应了对违法责任人员的约束。材料与制度核心条款的对应,既让审核环节能快速匹配适用条件,减少材料缺失关键信息的反复补正,也让申请材料更贴合当事人承诺制度的实质要求,提升了审核的规范性与效率。
第三,规范补正程序的细节,强化流程透明度。《原实施规定》中由当事人承诺审核办公室(以下简称“办公室”)负责办理行政执法当事人承诺具体工作[3],未明确补正期限与逾期后果,实操中可能出现补正周期模糊、沟通不顺畅的问题。《新实施规定》明确设立专门的行政执法当事人承诺实施部门(以下简称“承诺实施部门”)[4],同时增设30日补正期限与逾期视为撤回申请的要求,使补正流程有了明确的时间约束,当事人清楚程序要求与后果,监管部门的操作被限定在明确的程序框架内,有效提升案件办理的规范性与透明度。
四、核心修订内容之三:强化诚信约束,提升执法严肃性
(一)新旧对比

点击可查看大图
(二)新规解读
课题指出,实践中存在当事人利用制度恶意拖延执法程序的可能,但现行制度又缺乏对该类行为的规制,可能造成制度惩戒性与严肃性不足。《实施办法》第十九条虽将“违背诚信原则的其他情形”纳入联合惩戒范围[5],但《原实施规定》未对其细化,而《新实施规定》瞄准了当事人承诺制度运行中的诚信风险点,将抽象诚信原则转化为三类具体可追责的行为:
第一类,利用制度恶意拖延程序。当事人承诺制度的核心价值之一是“高效化解纠纷、及时修复市场秩序”,但实践中可能出现当事人以申请承诺、参与协商为借口,故意拖延案件进度的情况。这类行为会挤占执法资源,延缓违法责任认定与市场风险处置,甚至给当事人转移资产、串供毁证留出空间。因此,将其纳入背信惩戒范畴,可以明确的惩戒预期倒逼当事人在申请承诺时秉持善意,防范制度滥用。
第二类,泄露协商内容。行政执法当事人承诺的协商内容,涉及案件未公开细节、监管沟通口径等敏感信息,其保密性既关系到案件的独立性,也影响市场主体的合理预期。若随意向第三方泄露,可能引发市场不当波动,因此明确该行为的失信属性,是为了维护协商过程的严肃性与案件办理的保密性。
第三类,打探信息。案件办理信息(如监管审核倾向等)属于监管内部工作信息,当事人或受托人主动打探此类信息,本质是试图通过非正当途径获取信息优势,破坏案件办理的中立性,甚至可能干扰执法的客观判断。将其纳入失信清单,有助于保障执法过程的公正与规范。
通过上述新增规定,让当事人明确三类行为红线,强化当事人的诚信约束机制,也统一了执法惩戒标准,强化制度威慑力,守护制度良性运行。
五、核心修订内容之四:明确承诺金标准,筑牢惩戒底线
(一)新旧对比

点击可查看大图
(二)新规解读
承诺金是当事人承诺制度的核心内容之一。课题结合实践案例与域外经验对其进行了重点分析,明确承诺金的认定需要确保“责任相当”,并指出承诺金中具备惩戒性面向的财产罚部分应具备底线思维,《新实施规定》明确承诺金的财产罚底线,与课题内容相呼应。
《实施办法》第十四条详细规定了证监会在确定承诺金数额时应纳入考量的几个关键因素,包括当事人违法所得、行政罚没款、投资者损失、所处执法阶段等。[6]尽管在我国的当事人承诺制度框架下,无需正式认定当事人的违法行为,也不强制要求当事人自认违法,但承诺金的计算基础,涵盖了对当事人可能因违法行为所面临的法律制裁的经济估算,包括潜在的罚款与违法所得的剥夺。
《原实施规定》虽遵循《实施办法》的考量因素,但未明确承诺金与“可能被处罚款、没收违法所得”之间的量化关系,导致实操中承诺金协商缺乏统一的底线基准,削弱了制度的惩戒性。
而《新实施规定》新增承诺金不低于“可能被处罚款、没收违法所得的金额”的要求,为承诺金数额锚定了明确的下限,实现了程序简化与责任相当的平衡:既保留了制度高效化解纠纷、快速修复市场秩序的优势,又通过承诺金与潜在罚没款的挂钩,确保当事人承担的经济责任不低于行政处罚的惩戒力度,避免当事人承诺制度成为违法主体的“责任洼地”。
同时,新规延续了“承诺金数额可以不包括已向投资者赔偿损失的金额”的规则,这与“不低于罚没款”的底线形成了双向引导:一方面,鼓励当事人通过先行赔付等制度主动赔付投资者,优先修复受损的投资者权益;另一方面,通过承诺金的底线约束,确保对违法主体的经济惩戒力度不打折扣,兼顾了投资者保护与违法惩戒两大制度目标。
综上,这一修订既规范了承诺金协商的底线基准,减少裁量失当的风险,也让当事人承诺制度在高效灵活的同时,守住了惩戒与责任匹配的市场公平底线。
六、结语
证券期货行政执法当事人承诺制度的成熟与完善,标志着我国资本市场监管正在从单一依赖刚性处罚,向刚柔并济、惩教结合、效率与公平并重的现代化治理模式深刻转型。赵之涵律师与中信证券股份有限公司的此项获奖课题,正是这一转型进程中的一项重要智力成果。它不仅仅是一份课题报告,更是连接理论探索与监管实践、市场诉求与制度优化的重要桥梁。它表明,中国资本市场的法治建设,既需要监管者的远见与决心,也离不开市场中介机构的专业智慧与建设性参与。展望未来,随着制度短板的逐步补齐、运行机制的持续优化,当事人承诺制度必将更好地发挥其快速定分止争、有效赔偿投资者、激励企业主动合规的多元价值,成为护航资本市场行稳致远的又一重要法治工具。
[注]
[1] 随后,我国相关法律则在不同的方面制定了行政争议协商处理的具体制度,包括《中华人民共和国行政强制法》规定的执行和解制度,《中华人民共和国反垄断法》规定的涉嫌垄断经营者承诺放弃垄断制度,《中华人民共和国反倾销条例》规定的境外出口商作出改变价格或者停止倾销价格出口的价格承诺制度,以及《中华人民共和国行政复议法实施条例》规定复议过程中被申请复议的行政机关可以与申请人达成和解协议等。
[2] 《证券法》第一百七十一条规定:“国务院证券监督管理机构对涉嫌证券违法的单位或者个人进行调查期间,被调查的当事人书面申请,承诺在国务院证券监督管理机构认可的期限内纠正涉嫌违法行为,赔偿有关投资者损失,消除损害或者不良影响的,国务院证券监督管理机构可以决定中止调查。被调查的当事人履行承诺的,国务院证券监督管理机构可以决定终止调查;被调查的当事人未履行承诺或者有国务院规定的其他情形的,应当恢复调查。具体办法由国务院规定。国务院证券监督管理机构决定中止或者终止调查的,应当按照规定公开相关信息。”
[3] 《原实施规定》第二条规定:“中国证监会设立行政执法当事人承诺审核委员会(以下简称委员会),负责组织开展行政执法当事人承诺工作,并就受理行政执法当事人承诺申请、签署承诺认可协议、中止或者终止案件调查等重大事项进行集体决策。委员会下设行政执法当事人承诺审核办公室(以下简称办公室),负责办理行政执法当事人承诺具体工作。办公室与中国证监会案件调查部门(以下简称调查部门)、中国证监会案件审理部门(以下简称审理部门)相互独立。”
[4] 《新实施规定》第二条规定:“中国证券监督管理委员会(以下简称中国证监会)实施行政执法当事人承诺制度,由专门的行政执法当事人承诺实施部门(以下简称承诺实施部门)负责,与中国证监会案件调查部门(以下简称调查部门)、中国证监会案件审理部门(以下简称审理部门)相互独立。受理行政执法当事人承诺申请、签署承诺认可协议、中止或者终止案件调查等重大事项,按照规定进行集体决策。”
[5] 《实施办法》第十九条规定:“当事人有下列情形之一的,由国务院证券监督管理机构记入证券期货市场诚信档案数据库,纳入全国信用信息共享平台,按照国家规定实施联合惩戒:(一)因自身原因未履行或者未完全履行承诺;(二)提交的材料存在虚假记载或者重大遗漏;(三)违背诚信原则的其他情形。”
[6] 《实施办法》第十四条第一款规定:“国务院证券监督管理机构确定承诺金数额应当综合考虑下列因素:(一)当事人因涉嫌违法行为可能获得的收益或者避免的损失;(二)当事人涉嫌违法行为依法可能被处以罚款、没收违法所得的金额;(三)投资者因当事人涉嫌违法行为所遭受的损失;(四)签署承诺认可协议时案件所处的执法阶段;(五)需要考虑的其他因素。”