超产能困局:IPO审核中的合规挑战与应对之道
超产能困局:IPO审核中的合规挑战与应对之道
一、序言:悄然潜伏的“达摩克利斯之剑”
在市场竞争日益激烈的背景下,超产能生产往往是市场需求旺盛、企业运营高效的体现。机器轰鸣,产线全开,单位成本因规模效应而摊薄,这本是管理者乐见的场景。然而,当企业怀揣登陆资本市场的雄心,将经营数据置于IPO审核的聚光灯下时,昔日的“功勋章”却可能悄然转化为悬于头顶的“达摩克利斯之剑”。
超产能生产,简言之是指企业的实际产量超过了其在项目立项、环评(环境影响评价)、能评(节能审查与碳排放评价)、安评(安全生产评价)等环节中所核准或备案的产能,这里的产能一般指企业单位年度内的总产量。对于许多从中小规模快速成长起来的拟上市企业而言,为及时响应市场机遇,通过技术改造、优化管理、增加生产班次等方式提升实际产出,是发展过程中的常见现象。但根据我国现行法律法规,固定资产投资项目的产能并非可以无限度自我突破的“橡皮筋”,其背后牵动着投资管理、环境保护、能源消耗、安全生产等一系列法定监管要求。
一旦“超产”被认定为未依法履行重大变更程序,企业可能面临行政处罚、责令限期整改甚至停产的风险。在IPO审核中,这更会引发监管机构对于企业内在合规意识、治理水平及持续经营稳定性的深切质疑。因此,厘清超产能生产的合规边界,掌握IPO审核的关切要点,并提前部署应对策略,对于任何一家有上市规划的企业而言,都是一门必修课。本文将带领读者深入这一“困局”,探寻破局之道。

二、相关法律规定:多维度交织的监管红线
超产能生产并非一个孤立的概念,其合法性判断依赖于一个由多部门法构筑的立体监管框架。主要涉及以下四个层面:
(一)投资管理
投资管理方面,项目建设规模发生重大变更时,项目单位应当及时通过在线平台告知备案机关。未依法履行告知义务的,可能面临责令限期改正、责令停止建设、责令停产或罚款等处罚。然而,国家层面并未统一明确建设规模“重大变更”的量化标准。但实践中,部分地方细则对此有所界定。例如,四川省、江苏省规定,项目总投资变化20%以上,即属于重大变更。
因此,投资管理层面的产能“重大变更”标准相对模糊,且存在地域性差异,需与当地发改或经信部门具体沟通确认。其中,发改部门一般负责新建类项目,经信部门一般负责改建、扩建和技术改造类项目。

点击可查看大图
(二)环境保护
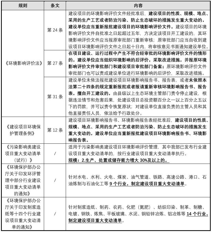
环境保护方面,国家层面明确了产能增大30%及以上构成建设项目重大变动,企业应当重新报批建设项目的环境影响评价文件,否则,可能面临被生态环境主管部门责令停止建设、罚款、责令恢复原状或给予相关责任人员行政处分等处罚。这是监管最为明确、也最常引致风险的领域。
此外,国家针对23个特定行业(包括:水电、水利、火电、煤炭、油气管道、铁路、高速公路、港口、石油炼制与石油化工、制浆造纸、制药、农药、化肥(氮肥)、纺织印染、制革、制糖、电镀、钢铁、炼焦、平板玻璃、水泥、铜铅锌冶炼、铝冶炼),分别制定了专门的《建设项目重大变动清单》,明确各行业重大变动的幅度指标。对于属于这些行业的建设项目,应优先适用相应行业清单中的规定。例如,铜铅锌冶炼建设项目,若冶炼生产能力增加20%及以上,即构成重大变动;钢铁建设项目,若烧结、炼铁、炼钢工序生产能力增加10%及以上,即构成重大变动。

点击可查看大图
(三)能源消耗
能源消耗方面,对于需要做节能审查的建设项目(“双1000”标准:年综合能源消费量满1000吨标准煤或年煤炭消费量满1000吨),建设规模发生重大变更的,建设单位应向原节能审查机关提交变更申请,否则,可能面临被节能审查主管部门责令限期整改等处罚。然而,国家层面并未统一明确建设规模“重大变更”的量化标准。但根据相关规定,项目建设发生重大变动未及时提出变更申请与实际能耗水平高于节能审查批复10%都属于未落实节能审查意见要求,受到的也是同种处罚。因此,实务中一般将建设规模增大10%作为重大变更的参考标准。

点击可查看大图
(四)安全生产
安全生产方面,企业超产能生产可能面临被安监主管部门警告、罚款、责令限期改正等处罚,已经批准的建设项目建设规模发生重大变更的,应当报原批准部门审查同意,未经审查同意的,不得开工建设。然而,同投资管理方面类似,安全生产领域的产能“重大变更”也缺乏全国统一的量化标准。此外,因预留操作弹性的考虑,生产装置的设计产能通常会高于其核准或备案的产能。因此,实务中安监主管部门往往更关注企业实际产能是否超过生产装置的设计产能。

点击可查看大图
总结而言,法律监管呈现出“环保先行,多头并管”的特点。环评的30%红线是最关键的量化指标,而投资、能耗、安全领域的弹性标准则要求企业与主管部门保持密切沟通,以获取明确指引。此外,根据笔者实务经验及与主管部门的沟通反馈,受限于执法资源,主管部门难以对辖区内企业实现动态实时监控,日常监管通常遵循“双随机、一公开”(随机抽取检查对象、随机选派执法人员、公开检查结果)的原则开展。当前,企业违规情形的暴露主要源于四类原因:内部举报、主管部门抽查、发生环境污染或安全事故,以及因资本运作需要而进行的自查披露。

三、IPO审核关注要点:穿透式问询下的多维审视
在IPO审核过程中,监管机构对超产能生产问题的关注要点主要包括以下几个方面:
(一)事实梳理
具体事实:要求发行人详细披露超产能生产的具体产品、起止时间、超产比例(与立项备案产能、环评批复产能、节能审查批复产能、安评核定产能等多口径对比)。
原因剖析:超产是源于技术改进、效率提升、增加生产时间,还是源于未批先建或改扩建。审核关注解释的商业逻辑是否真实合理,能否与下游市场需求、企业生产记录相互印证。
(二)合规判断
是否构成重大变动:这是问询的基石,重点围绕是否触发环评30%的红线,以及是否构成投资、能耗、安全等领域的重大变更。
手续履行情况:如已构成重大变动,是否已依法重新履行报批或备案手续,如未履行,原因是什么,是否存在法律障碍(如区域限制政策导致无法扩产)。
资质证照:安全生产许可证、排污许可证等证载产能与实际产量是否匹配,是否需要变更。
(三)风险评估
环境保护风险:超产情况下,污染物排放种类及总量是否仍控制在环评批复和排污许可的总量指标内,排放浓度是否达标,是否发生环境污染事件。
安全生产风险:超负荷运行是否导致设备加速损耗,是否带来安全隐患,是否发生过安全事故,是否有第三方机构论证或主管部门认可其安全性。
行政处罚风险:是否曾因超产受到行政处罚,如受到处罚,是否取得主管部门出具的专项合规证明,说明该行为不属于重大违法违规、且不予行政处罚的可行性及依据为何。
(四)整改措施
整改情况:报告期内的问题是否已完成整改,是通过压减产量、新建产线、还是补办手续实现的,整改是否彻底。
未来措施:如何确保日后不再发生超产,是否建立了有效的产量监控和预警机制,相关内控制度是否健全并有效运行。
业绩影响:整改措施是否对持续经营能力产生重大不利影响,例如,压减产量是否导致订单流失、业绩下滑。
(五)定性分析
是否构成重大违法违规:综合以上所有因素,中介机构需发表明确意见,论证该行为是否构成重大违法违规行为、是否构成发行上市的实质性障碍。
(六)兜底承诺
控股股东/实控人承诺:通常要求控股股东或实际控制人出具承诺,如因历史上的超产问题使企业遭受损失,其将承担全额补偿责任。
归根结底,审核理念的核心是:不仅关注“过去做了什么”,更关注“风险是否可控”以及“未来能否持续合规”。一份有理有据的解释,辅以主管部门的专项证明和有效的整改,是打消审核疑虑的关键。

四、近期典型案例梳理:他山之石,可以攻玉
近期,多家企业在IPO过程中因超产能生产问题受到监管机构的关注。以下为部分典型案例梳理:

点击可查看大图
成功的案例普遍遵循“原因解释合理+超产比例控制在重大变动范围以内/手续补充完备+排放及安全达标+主管部门认可+实控人兜底”的应对路径。而因客观限制无法彻底整改的,则面临较大挑战。

五、合规建议:构建全方位的组合应对策略
为了有效应对超产能生产在IPO审核中的合规挑战,拟上市企业可参考以下建议:
(一)事前沟通
准确界定产能基数:明确是以最初的批复产能还是经合法程序提升后的产能作为计算超产比例的基准。
主动咨询主管部门:就超产比例是否构成重大变动、应履行何种程序等关键问题,通过适当途径咨询投资管理、环保、节能、安监等主管部门,最好获取书面意见或会议纪要,作为专业判断的重要依据。
(二)事中控制
严守环保30%底线:这是最硬性的要求,应作为内部控制的最高预警线。
强化环保与安全管理:无论是否超产,都必须确保污染物达标排放、总量可控;安全生产规程严格执行,定期检修,杜绝事故。
建立产能监控内控:建立产能利用率动态监控机制,设定内部预警线(如达到批复产能的95%时),及时向管理层预警,提前决策。
(三)事后整改
尽早完成整改:理想状态是在申报前完成整改。方式主要包括:(1)补办手续:目前最规范、打消审核疑虑最有效的方式,且最好在整改完成并运行一段时间后再申报。如进行新建或技改扩产并重新履行项目备案、环评、节能审查、安评等程序。需注意的是,建议提前对照《产业结构调整指导目录》及当地产业扶植政策审慎评估项目通过新建或改扩建方式完成规范整改的实际可能性。例如,对于限制类产业,如草甘膦项目,禁止新建投资,但现有项目可在规定期限内进行改造升级;对于淘汰类产业,如铝用湿法氟化盐项目,则完全禁止投资,并需在规定期限内予以淘汰。此外,建设项目所处的地理位置也会对整改的可行性产生重大影响。以2021年3月起实施的《长江保护法》为例,该法明确禁止在长江干支流岸线一公里范围内新建、扩建化工园区和化工项目。如果超产项目恰好位于这一区域内,那么在原址通过扩产、扩能完成整改的可能性将微乎其微;(2)环境影响后评价:适用于已通过环评的建成类项目,程序比重新履行环评要简化很多,属于备案而非审批程序;(3)控制产量:调整生产计划,将产量降至合规范围内。
充分的技术论证:包括超产原因的商业合理性说明、生产工艺安全性的第三方机构论证、污染物达标排放的检测报告等。
获取专项合规证明:这是打消审核疑虑的“王牌”。尽力争取由投资管理、环保、节能、安监等主管部门出具专项说明,明确确认:超产行为不构成重大违法违规、不会予以行政处罚。
实控人出具兜底承诺:作为最后的风险缓冲,由控股股东、实际控制人承诺,如因历史超产问题导致企业受损,其将承担全额补偿责任。
(四)充分披露
坦诚披露:在招股说明书及相关文件中如实、完整地披露超产事实、原因、合规分析、整改措施及影响。企图隐瞒或轻描淡写可能会招致更严厉的问询。
风险提示:视问题严重程度,可在“重大事项提示”中充分揭示相关风险,体现对投资者负责的态度。

六、结语
“事前沟通、事中控制、事后整改、充分披露”的组合应对策略不仅是破解超产能困局的秘钥,更是应对各类合规风险的通用方法论。超产能困局,本质是企业高速成长的自发冲动与法制化、规范化监管要求之间的碰撞。对于志在资本市场的企业而言,这更是一次对公司治理水平和长期主义思维的严峻考验。破解这一困局,并无捷径可走,唯有以尽量严格的合规标准进行自我审视,主动沟通,积极整改,用透明的信批和扎实的论证构建起坚实的防火墙。如此,方能在IPO审核中,将曾经的“合规瑕疵”转化为展现公司整改决心和治理能力的积极力证,最终成功穿越审核雷区,驶向资本市场的广阔星海。