有限责任公司治理模式之重塑——新《公司法》下公司治理要点变化解读
有限责任公司治理模式之重塑——新《公司法》下公司治理要点变化解读
2023年12月29日,《中华人民共和国公司法》(以下简称“新公司法”)经第十四届全国人民代表大会常务委员会第七次会议审议并通过,并已于2024年7月1日起正式实施。在新公司法全面、系统的修订中,关于有限责任公司内部治理的规定调整是新规中的“重头戏”,为完善企业内部治理体系,新公司法从机构权责分配、董监高责任到股东会、董事会的召集等多方面规则进行了全面优化,为创始人及私募投资者提供了新的公司治理框架与合规指引。本文结合近期司法解释征求意见稿、司法动态及私募投资视角,从法定代表人选任、管理人员履职、组织机构安排及会议决议规则四个维度,解析新法核心变化,助力企业与投资者精准应对治理升级挑战。
一、公司法定代表人:从“职位身份”到“职能行为”的转变
法定代表人是代表法人从事民事活动的负责人[1],其人选是公司设立时即要确定的事项,而其选任标准与责任界定一直是公司设立的关键议题。新公司法通过以下三方面重塑了法定代表人制度。
1、扩大法定代表人的人选范围
《中华人民共和国公司法》(2018修正)(以下简称“原公司法”)明确规定了法定代表人的人选范围限制在董事长、执行董事或经理三者之间。
新公司法取消了“执行董事”的概念,将法定代表人的人选明确为“代表公司执行公司事务的董事或者经理”,从文义解释的角度看,该调整扩大了法定代表人的人选范围,这意味只要是“代表公司执行公司事务”,公司的董事或经理都有资格担任公司的法定代表人。但是对于如何定义“代表公司执行公司事务”,尚无较为明确的界定,有待于后续配套规定的出台予以进一步说明。然而,与原公司法相比,新法明显转向“实质参与”标准:法定代表人必须真正“代表公司执行公司事务”,而不能是未介入经营的挂名者。这类挂名在实践中屡见不鲜——轻则沦为吉祥物,重则因对外担责而背上法律风险,这对于法定代表人自身信用、公司运营及债权人权益都极为不利。
建议企业通过公司章程或董事会决议明确授权就特定事项由特定董事或由法定代表人负责对外签署文件,避免因范围模糊导致代表权纠纷。
2、责任归属明确:公司首责与过错追偿
新公司法第十一条为新增条文,基于《民法典》规定的公司法定代表人的职责和权限做出具体规定,从法律层面明确了“法定代表人以公司名义从事的民事活动,其法律后果由公司承受”,法定代表人不再是天然的“背锅侠”。这也呼应了新公司法第十条法定代表人的人选标准,即法定代表人是“代表公司执行公司事务”的人员,其以公司名义从事的职务行为,在外部产生的法律效果直接归属于公司。
更进一步,该条明确了法定代表人的内部追偿制度。法定代表人因执行职务造成他人损害的,在公司承担相应民事责任后可向有过错的法定代表人追偿。
3、法定代表人辞任规范化
新公司法第十条从法律层面明确了担任法定代表人的董事或者经理辞任的,视为同时辞去法定代表人。同时,考虑到法定代表人辞任交接不及时可能带来的实操问题,新公司法明确要求公司应当在法定代表人辞任之日起三十日内确定新的法定代表人。
根据最高人民法院就新公司法适用问题最新发布的《最高人民法院关于适用<中华人民共和国公司法>若干问题的解释(征求意见稿)》[2](以下简称“征求意见稿”),法定代表人以公司为被告,请求确认辞任生效并且由公司办理变更登记或者涤除登记信息的,人民法院应予受理,并规定了不同情形下法院的处理方式。根据征求意见稿第一条,人民法院可判令公司办理变更或涤除登记,并确认法定代表人辞任生效于公司收到书面通知之日,同时明确辞任后法定代表人以公司名义从事民事活动的责任归属。这一规定细化了法定代表人辞任后的司法救济途径,有望为实践中法定代表人辞任的相关程序问题提供更清晰的指引。
二、公司管理人员履职:责任压实与“穿透式”监管
新公司法首次规定了董事、监事、高级管理人员(“董监高”)对公司“勤勉义务”的含义,并通过细化董监高在维护公司资金充实及合规运营方面的责任义务,进一步明确了公司董监高的履职路径与责任边界。伴随着董事、监事地位的上升,相应的责任与义务约束也接踵而至。
1、 “勤勉义务”的细化完善——新公司法新增董监高对公司的责任义务
(1)新公司法明确“勤勉义务”定义
原公司法第一百四十七条规定了董事、监事、高级管理人员对公司负有忠实义务和勤勉义务,第一百四十八条列举了董事高管违反忠实义务的八种情形,但原公司法从未就何为“勤勉义务”作出明确规定,这也一直是司法实践中的争议点。

点击可查看大图
新公司法在规定董事、监事、高级管理人员对公司负有忠实义务和勤勉义务的基础上首次明确规定了勤勉义务的含义,即“执行职务应当为公司的最大利益尽到管理者通常应有的合理注意”,且对其他执行公司的控股股东、实际控制人提出了同样的义务要求。
一方面,勤勉义务的含义边界还有待司法解释及司法案例进一步明确;另一方面,新公司法将勤勉义务的主体扩大至公司控股股东及实际控制人,可见新公司法在人员追责上的“穿透性”——责任人的认定不拘泥于岗位,控股股东、实控人即使不担任董事,但若实际执行公司事务(常被称为“影子董事”或“事实董事”),也需对公司承担忠实和勤勉义务,并因违反该等义务而承担相应责任。
(2)新增董监高维护公司资本充实的义务[3]
在明确董监高勤勉义务含义的基础上,新公司法从维护公司资本充实的维度进一步细化了董监高责任:

点击可查看大图
新公司法将维护公司资本充实的责任分配给董监高,从催缴出资、抽逃出资到减资等各环节让董监高成为公司资本的“守门人”,令其对公司股东的资金违规行为承担赔偿责任甚至连带赔偿责任,这在很大程度上强化了董监高的责任,也使得董监高对公司的“勤勉义务”更加具象化。
(3)关联交易、商业机会与同业竞争的全面规制

点击可查看大图
原公司法下,对非上市公司关联交易的规制不如新法明确和体系化,实践中更多依赖于公司章程的约定以及董事忠实义务的原则性规定。新公司法下对有限责任公司的关联交易大幅收紧,第一,关联交易涉及主体扩展,监事也被包含在限制关联交易的主体范围;第二,关联交易内涵范围扩大,董监高的近亲属及其近亲属关联企业与公司之间的交易都被纳入关联交易的范围;第三,施行关联交易的门槛提高,凡涉及关联交易必须向董事会或股东会报告,并按章程规定通过决议方可进行。
北京市朝阳区人民法院2025年9月23日对外发布民营企业公司治理典型案例,其中“某电视公司、某仓储公司与某项目公司、胡某、某房地产公司损害公司利益责任纠纷案”,副总经理、财务负责人杜某同时兼任关联公司法定代表人,未经公司内部决议向关联公司提供借款,法院判决交易无效,杜某承担赔偿责任。朝阳法院明确,如果董事、监事、高级管理人员从事以权谋私、收受贿赂、挪用公司资金、以公司资金为个人债务提供担保、进行同业竞争等违反法律、行政法规或公司章程规定的行为,并给公司造成损失的,应当承担赔偿责任。[4]法院同时建议,民营企业可以通过公司章程明确关联交易的决策程序,要求高级管理人员就关联交易回避表决,防止利益输送。
(4)新增谋取公司商业机会的限制与例外

点击可查看大图
根据原公司法第一百四十八条,董事、高管不得未经股东会同意利用职务便利谋取商业机会。新公司法将监事纳入谋取商业机会的主体范围,并允许审批职权下放到董事会。除此之外,新公司法规定了谋取商业机会的例外情形,如在法律法规或章程规定下公司不能利用该商业机会,则公司董监高仍可对商业机会有效利用,避免机会浪费。
(5)明确董监高未经公司决议禁止同业竞争

点击可查看大图
与第一百八十三条相类似,新公司法第一百八十四条关于禁止同业竞争的规定也在原条款基础上将监事纳入规制主体,并允许以章程约定的形式将审批权限下放到公司董事会。
2、新增董监高执行职务的损害赔偿责任
新公司法第一百九十一条及第一百九十二条首次新增董事、高管履职给他人造成损害由公司承担赔偿责任,在其存在故意或重大过失的情况下,董事、高管也应当承担赔偿责任。该规定明确了董事、高级管理人员因执行职务存在故意或重大过失给他人造成损害的,应承担赔偿责任,实现了与《民法典》相关规定的衔接。更进一步而言,若董事、高管损害公司或股东利益的行为是受公司的控股股东、实际控制人指示,则控股股东、实际控制人承担连带责任。
3、新增董监高违规分红的赔偿责任
新公司法第二百一十一条明确,公司违反公司法规定向股东分配利润的,股东应当将违反规定分配的利润退还公司;给公司造成损失的,股东及负有责任的董事、监事、高级管理人员应当承担赔偿责任。
4、新增董事责任险的规定

点击可查看大图
新公司法首次以立法明文规定形式鼓励公司投保董事责任保险,并要求投保公司的董事会向股东会报告责任保险的相关内容。结合第一百九十二条对控股股东、实际控制人连带责任的规定,该条款也为保险人在特定情况下行使追偿权时提供了潜在的追偿对象。理论上,保险人在向被投保的董事赔付后,如果能够证明损害是由控股股东、实际控制人的指示造成的,可以进一步向其追偿。
5、新增董事辞任与被股东会解任的规定
原公司法在董事的任职上仅从任期、选举方式等方面加以规定,新公司法在原第四十五条董事任期及改选相关规定的基础上进一步明确了董事辞任规定:“董事辞任的,应当以书面形式通知公司,公司收到通知之日辞任生效,但存在前款规定情形的,董事应当继续履行职务。”明确在董事主动辞任的情形下应以书面形式通知公司,且辞任于公司收到通知之日生效,完善了董事在公司任职的全流程规定。
新公司法第七十一条还新增关于股东会解任董事的规定,明确了股东会可以决议形式解任董事,但在无因解任的情形下董事可以要求公司赔偿。
三、公司组织机构安排:弹性化与监督革新
新公司法针对有限责任公司组织机构的修订呈现出股东会权力下放的趋势,赋予公司更灵活的组织架构选择权,并通过权力下放与监督机制改革,推动提升公司治理效率。
(一)股东会的部分权力下放与董事会权责扩张
1、简易合并及小规模合并的职权下放至董事会
新公司法规定,以下两种情形下的公司合并无需经股东会决议:(1)公司与其持股百分之九十以上的公司合并;(2)公司合并支付的价款不超过本公司净资产百分之十,这两种情况下的公司合并如不经股东会决议,则应当经董事会决议。
该条新增体现了新公司法对股东会权力的下放,结合对原公司法“董事会对股东会负责”表述的删除,以及新增的董事会可以设立审计委员会行使监事会职权的规定,有学者认为,这或许意味着董事会的权责有所扩张[5]。但鉴于新公司法依然明确规定股东会为公司的权力机构,且董事会职权仍以公司章程及股东会授权为基础,因此,尚不能简单地得出中国公司法正由“股东会中心主义”向“董事会中心主义”转变的结论。董事会行使职权的具体细则和其法律地位还有待实践中司法裁判和学术探讨的进一步明确。
从投资人角度,建议仍在章程中清晰划分股东会与董事会职权,并保留对重大事项(如并购、资产处置)的否决权。
2、部分经营职权下放至董事会
新公司法第五十九条删除了原公司法股东会“决定公司的经营方针和投资计划”“审议批准公司的年度财务预算方案、决算方案”两项职权,即该等事项不再是法定股东会决议事项,可以下放至董事会。
(二)董事会人数不设上限,进一步完善职权范围
1、不再设置董事会人数上限
新公司法第六十八条删除了董事会规模上限,仅规定董事会人数下限为三人:“有限责任公司董事会成员为三人以上,其成员中可以有公司职工代表。”但同时明确,“职工人数三百人以上的有限责任公司,除依法设监事会并有公司职工代表的外,其董事会成员中应当有公司职工代表”。
2、删除董事会制订公司年度财务预算方案、决算方案的职权,并明确兜底规定
新公司法六十七条删除了董事会“制订公司的年度财务预算方案、决算方案”的职权,与股东会相应职权的删除相对应。同时,针对董事会职权除“章程规定”外新增“股东会授予的其他职权”这一兜底规定,进一步扩大了董事会权限。
3、明确公司章程对董事会权力的限制不得对抗善意相对人
新公司法六十七条增加了章程对董事会职权的限制不得对抗善意相对人的规定,结合新公司法第十一条对法定代表人的类似规定,可以看到新公司法更加重视公司人员在对外代表公司执行公司事务过程中第三方利益的保护,这也对公司内部机构设置及对外活动的合法开展提出了更高的要求。
(三)监督模式革新:引入无监事会的单层治理架构

点击可查看大图
1、监事会或者监事不再是强制设置机构
新公司法下设置监事会或监事成为任意性规范而不再是强制性规范。根据新公司法第八十三条:“规模较小或者股东人数较少的有限责任公司,可以不设监事会,设置一名监事,行使本法规定的监事会职权;经过全体股东一致同意,也可以不设监事。”这意味着规模较小或者股东人数较少的有限责任公司可以在股东一致同意的情况下不再设立监事会或监事作为监督机构。
2、设置“审计委员会”替代监事会或监事的尝试
我国的审计委员会制度最早存在于上市公司和国有企业中,设置审计委员会系针对上市公司董事会的强制性规定[6]。审计委员会作为一个内部监督机构,主要负责财务报表披露及内控监督等工作,是为健全公司治理的有效途径。在有限责任公司中引入审计委员会,可见国家对于治理公司财务造假、审计处理不规范等顽疾的重视。新公司法没有对有限责任公司审计委员会的成员人数、任职资格、议事规则及职责作出具体规定,仅规定可由公司章程作出规定。公司在制定相关制度时可参考新公司法对股份有限公司及上市公司、国有企业有关审计委员会的规定,并根据具体情况借鉴《上市公司治理准则》、证券交易所上市规则以及国有企业关于审计委员会设置与运作的成熟实践经验[7]。
3、新增监事会可以要求董事、高级管理人员提交执行职务的报告的规定
新公司法第八十条明确规定,监事会可以要求董事、高级管理人员提交执行职务的报告,对于监事会行使职权给出了更加有操作性的表述,强化了监事会的履职保障。
(四)取消经理职权列举,经理职权由章程/董事会授权
原公司法以列举形式列明经理职权,但仍以董事会授权作为兜底条款。
新公司法第七十四条规定:“有限责任公司可以设经理,由董事会决定聘任或者解聘。经理对董事会负责,根据公司章程的规定或者董事会的授权行使职权。经理列席董事会会议。”
新公司法不再列举经理职权,而直接将经理职权来源全部归于章程的规定或者董事会的授权,进一步明确了经理职权的来源。这也意味着公司如有意明确经理职权边界、让经理履职有章可依,应通过董事会授权或在公司章程中细化规定对经理的职能安排。
四、公司会议要求:程序正义与决议效力补强
新公司法吸收《最高人民法院关于适用<中华人民共和国公司法>若干问题的规定(四)》(2020修正)(以下简称“《公司法司法解释(四)》”)的规则,完善了会议召开形式与决议瑕疵救济路径。
1、电子通信方式召集会议合法化
新公司法第二十四条规定:“公司股东会、董事会、监事会召开会议和表决可以采用电子通信方式,公司章程另有规定的除外。”这是新公司法下的新增条款,明确允许股东会、董事会、监事会三会会议的召开和表决均可采用电子通信方式,更加贴近实践操作的现实需求。
为确保避免争议,建议有限责任公司在章程中明确电子会议的通知、接入、身份验证及表决等规则。
2、董事会决议机制明确化
新公司法第七十三条第二款新增董事会开会的最低有效人数规定和决议比例:“董事会会议应当有过半数的董事出席方可举行。董事会作出决议,应当经全体董事的过半数通过。”这些规定都迁移自原公司法中对股份有限公司董事会的规定。
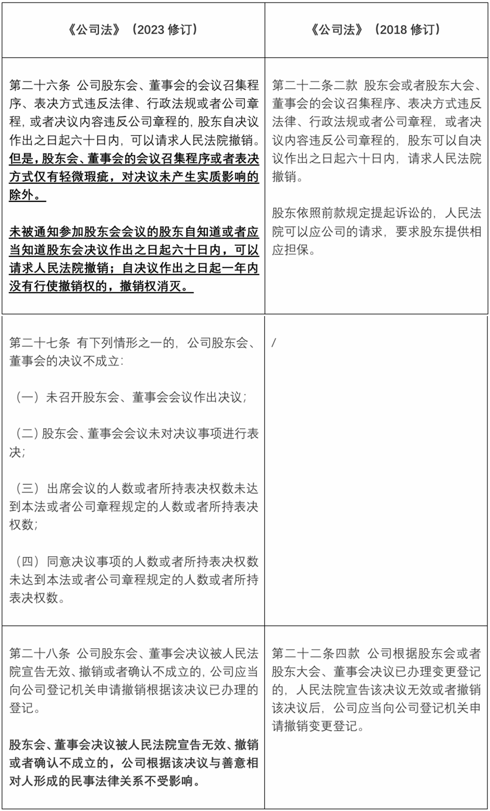
3、决议瑕疵制度体系化

点击可查看大图
原公司法关于股东会决议和董事会决议瑕疵效力及救济的规定仅有第二十二条,且只规定了决议无效和可撤销两种瑕疵效果,对于瑕疵程度的认定及“决议不成立”的第三种瑕疵效果的规定主要参考《公司法司法解释(四)》进行。
新公司法基本全盘吸收了在决议瑕疵部分《公司法司法解释(四)》的规定,明确了公司股东会决议和董事会决议“无效”“不成立”及“可撤销”三种瑕疵情形及对应要件,并明确该等决议的瑕疵不影响与善意相对人之间的法律关系。值得注意的是,就新公司法引入的“轻微瑕疵”和“实质影响”作为决议可撤销的例外情形,其具体认定标准尚待司法实践通过案例来逐步明确。可以预见,这将成为未来公司诉讼中的争议焦点之一。
建议公司严格参照公司法及章程要求召集会议,避免会议召集程序、表决程序等各方面的瑕疵导致决议瑕疵,影响公司决策的落实和推进。
五、结语
新公司法是规范公司组织和行为的根本性法律,是公司内部治理的核心依据,深入理解并遵循新公司法的规定,是企业搭建合规、高效治理框架的基础与保障。建议创始人和投资者们密切关注和充分考虑新公司法的新规定、新影响,跟进最新公司法规定及后续监管部门实施细则或说明文件的内容,包括最高院最新发布的征求意见稿的后续动态,把握新公司法下的企业管理方向,并在必要时借助专业法律团队的协助,合理规划企业治理与发展路径。
[注]
[1]《民法典》第六十一条:依照法律或者法人章程的规定,代表法人从事民事活动的负责人,为法人的法定代表人。
[2]《最高人民法院关于适用〈中华人民共和国公司法〉若干问题的解释(征求意见稿)》向社会公开征求意见,https://www.court.gov.cn/zixun/xiangqing/477881.html.
[3]此处仅列举新公司法下适用于有限责任公司的董监高维护资本充实义务,股份有限公司董监高还涉及防范违规分红、防范违规财务资助、防范股东虚假出资等义务。
[4]《北京市朝阳区人民法院民营企业公司治理类典型案例》,https://mp.weixin.qq.com/s/juzAl-acECGmTRndAIEhaA.
[5]彭冰:《新旧《公司法》条文对照与点评》,北京大学法学院。
[6]《上市公司治理准则》(2018修订)第三十八条第一款:“上市公司董事会应当设立审计委员会,并可以根据需要设立战略、提名、薪酬与考核等相关专门委员会。专门委员会对董事会负责,依照公司章程和董事会授权履行职责,专门委员会的提案应当提交董事会审议决定。”
[7]新公司法第一百二十一条:“股份有限公司可以按照公司章程的规定在董事会中设置由董事组成的审计委员会,行使本法规定的监事会的职权,不设监事会或者监事。|审计委员会成员为三名以上,过半数成员不得在公司担任除董事以外的其他职务,且不得与公司存在任何可能影响其独立客观判断的关系。公司董事会成员中的职工代表可以成为审计委员会成员。|审计委员会作出决议,应当经审计委员会成员的过半数通过。|审计委员会决议的表决,应当一人一票。|审计委员会的议事方式和表决程序,除本法有规定的外,由公司章程规定。|公司可以按照公司章程的规定在董事会中设置其他委员会。”